Skill and sensibility: The Creative Producer
Vince Dziekan, Monash University, Australia, Benjamin Walbrook, MADA, Monash University, Australia
Abstract
Innovation. Immersion. Engagement. Does any twenty-first century art museum not state these terms boldly in their mission statement? Creative professionals occupying a broad range of specialized design roles within multimedia production teams and across inter-disciplinary design departments are faced with delivering upon this organizationally predetermined promise on a daily basis. However, is it reasonable to question what constitutes deeper, more meaningful in-gallery experiences in the context of the “visitor-centered” museum? And how do we produce them? In order to rise to this challenge, an enormous opportunity exists to push both technological innovation and our existing approaches to content creation by cultivating new models for media production that are studio lead, audience focused, and industry-engaged. In order to meet the increased reliance on digital content to achieve immersive exhibition experiences—including, but certainly not restricted to, virtual reality, creative museum professionals must draw upon a complex weave of industry skill and artistic sensibility in order to effectively design interpretive and aesthetic experiences in our galleries that are no longer just informative and meaningful, but imaginative, moving, and profound. This paper sets out to strategically position the role of the “creative producer” by redefining the boundaries of its cross-disciplinary functions; in doing so, it also raises questions of how museums support their own production of creative content. We will argue that the role is ideally suited to facilitate co-production between artist and audience, especially in response to the increasing onus placed on immersive design. So, what implications does immersive design hold for the Creative Producer?Keywords: Creative producer, media production, immersive design, collaborative process
Introduction
There is an overwhelming movement in today’s museum spaces towards “experience.” What constitutes a deep, meaningful in-gallery experience in the age of the “visitor-centered” museum? In particular, how might real innovation be cultivated through new and emerging forms of digital storytelling? Designers occupying a broad range of specialized roles within dedicated multimedia production units and across interdisciplinary design departments find themselves asking such questions on a daily basis. It’s imperative that we, as designers and producers of digitally created content, critically reflect upon our professional roles, creative practices, and the collaborative processes employed by the teams that we work in within museums to create immersive experiences that challenge our audiences by transcending the boundaries of digital media and conventional exhibition design.
Peter Samis and Mimi Michaelson describe of the importance of felt experience in designing visitor-centered exhibitions and identify the relatively recent introduction of the position of “experience designer” within museum production teams as a response to “visitor-inspired change” (Samis and Michaelson 2017, 42). Drawing from the case study included in Creating the Visitor-Centered Museum, they recognize how such a position at the Van Abbe Museum contributed to its transformative agenda and challenging curatorial programming. By effectively functioning as a bridge between the museum and its publics, as well as internal stakeholders (including curators and educators), the role can be shown to serve as a catalyst for closer collaboration and co-creation. Interdisciplinary roles are also becoming commonplace in design teams across the cultural sector. The role of Creative Producer (CP), for example, denotes the amalgamation of three established professions that are more commonly found operating within creative industries such as film and television, the performing arts, advertising, and the gaming sector. These are creative director, production designer, and producer. Typically, the role of a CP draws upon creative, technical, logistical, and administrative experience in order to successfully guide small, agile teams of creative professionals in media production and the design of interpretive digital content across a range of communication platforms, including those that transcend traditional linear formats and provide more bespoke forms of communication design (i.e. installations and multi-sensory environments that blend physical and virtual space). In order to serve this highly experiential, interactive landscape effectively, the CP must operate as an “interdisciplinarian” capable of rapidly pitching, prototyping, and shaping compelling digital experiences with other creative practitioners involved in the production process. The immediate, multi-sensory and emotional impact of an immersive exhibition experience relies not only upon their understanding of what new technologies may offer expressively (as well as their limitations), but also expertise attuned to their affordances and how they can be creatively applied towards new or novel museal experiences. The capacity to smoothly transition between technical, operational, and curatorial design faculties of museum operations, combined with an agility to operate across both disciplinary and institutional boundaries to support creative co-production (including working directly with artists to realize their ideas in digitally-informed ways), defines the role and largely determines its success.
Over the pages that follow, we hope to provide an indicative outline of the remit typically associated with the Creative Producer. To do so, we will briefly describe the evolution, operation, and eco system of the Design division of the National Gallery of Victoria (NGV), Melbourne, Australia, between 2007 and 2017. We will draw upon our combined “grounded” knowledge and respective situated perspectives–gained from over a decade of direct engagement with the Department of Multimedia and the NGV in capacities that have entailed professional appointment as Audio-visual Designer and Senior Producer (Walbrook), and consultancy-based involvement via “Digital Initiatives” committees focusing on museum media and communication, and digital strategy (Dziekan)–to review some of the conceptual approaches and production methods applied to digital media production and immersive installation at the NGV during this period, covering documentary video, sound design, spatial design, and interactive systems. These cases will be used to demonstrate the expansion and repositioning of the role of the CP within the institution over this time by illustrating the breadth of disciplinary knowledge and industry-connected perspectives essential to its interdisciplinary practice. In recognition that each project touches upon a unique set of design principles and production frameworks, we have chosen to more closely examine a single case study–a major contemporary artwork commission: Aetheric Plexus (Broken X) by the Melbourne artist Marco Fusinato–and will discuss its immersive design and the co-production process involved in its commissioning. This case study introduces further questions around the design of immersive exhibition experiences, the role that the CP plays in championing collaborative practice, and galvanizes certain practice-based research questions that we are setting for ourselves as part of a broader research program, including the premise for establishing a museum-based immersive design studio.
Immersive design experience at the NGV
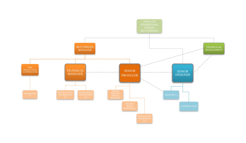
The ecosystem of design at the NGV has undergone substantial transformation in business function and operation over the past decade. As a by-product of changes in executive leadership in 2012, the central importance of design was significantly bolstered. At a time when many major museums in Australia were turning to external design agencies and independent content producers, the NGV was strengthening and expanding internal design departments. For example, the Department of Multimedia has doubled in size since 2010. At time of writing, a total of 18 full-time staff (or equivalent) and a pool of casual designers and technicians now make up what has become the second largest department in the museum. A resulting organizational restructure would recognize NGV Design as functioning across two independent departments, each with their own service objectives: the Department of Multimedia and the Department of Design. Both departments function within the museum primarily as service providers. The operations of the Department of Multimedia span digital production, Web design, technical installation, and event production (AV), servicing curatorial and business units across two museum campuses (The Ian Potter Centre: NGV Australia and NGV International). For its part, the Department of Design is largely concerned with exhibition spaces and incorporates interior architecture design, construction, fabrication, and museum signage, with Graphic Design functioning as a subsidiary unit responsible for print media for marketing and publications. Together, NGV Design teams form a composite creative unit that works in close operation with Exhibition Management (Figure 1).
Within this operational structure, the role of Creative Producer (CP) is situated in the Department of Multimedia, and is chiefly responsible for guiding production teams comprised of multidisciplinary content creators and production assistants. The positions are tasked with overseeing the design, production, and installation of interpretive digital media, including video production, sound design, digital displays, and interactive media guides for the museums annual program of exhibitions, as well as installations, major events, education activities, commercial products, marketing and communications, and the social media program.

Figure 1: NGV multimedia & design organization chart
A new era in public engagement has seen the NGV transform its gallery spaces, appropriate new public areas to stage captivating (and sometimes controversial) large-scale installations, and establish a reinvigorated summer program of exciting community events that together have brought new audiences and provided incentive for returning patrons to re-engage with the museum and its permanent collection. Museum attendance figures attest to a 74% growth in visitation over a ten-year period, from 1.49 million (in 2008) to 2.6 million (in 2017). The allure of bold terms like “innovation” and “immersion” have attracted significant government funding towards digital technologies and attracted a new generation of philanthropic support. Nonetheless, it is fair to say that the nature of innovation delivered in relation to the in-gallery experience remains wedded to technology application. For instance, while marked for digital storytelling and accessibility, the allocation of a 1.2 million-dollar business-sponsored innovation fund in 2014 was deployed primarily towards display hardware and communication technology. This example strongly intimates how the organization’s interpretation of design innovation is predicated upon technology, and is yet to fully embrace transformative content or pioneering novel approaches to storytelling. The sophistication of interactive technology and the already seamless integration of audio-visual systems that has rapidly become commonplace to many exhibition environments, in fact, places even greater onus on content creation.
Immersive design frames a new disciplinary emphasis based on the embedding of story-based media within the context of virtual or physical environments or worlds. While considerable ambiguity surrounds the meaning and value of “immersive experience” (Almond, 2011)–and unpacking this debate is outside the scope of this paper, we relate “immersion” here principally to designed environments that are enriched by multi-sensory elements, visual, aural and tactile, with extension into the digital realm, as relevant, to create new experiences. While more commonly associated with Virtual Reality (VR), cinema (e.g. IMAX) and computer games, similar creative principles relate to immersive engagement in museum exhibits and artworks. At its simplest, immersion involves a lack of self-awareness of time or place; the sense of being involved in the “real” world (Haywood and Cairns, 2005). Emotional Immersion and Narrative Immersion are distinct variations of immersive design that relate most purposefully to this line of research inquiry. For instance, emotional immersion occurs when the visitor replaces the physical world in favor of the virtual one; in most cases a figurative world in place of a real one (Staffan and Holopainen, 2004); whereas narrative immersion is distinguished by occurring when a participant becomes heavily invested in a story and its characters, to the exclusion of the physical world they occupy (Adams, 2004).
The selective summary of digital installations produced by the NGV that follow are constitutive of immersive in-gallery experiences. Characteristically, they comprise a mix of artwork, documentary video making, soundscapes, environment design, and interactive systems, while their production frameworks respond to different criteria (i.e. curatorial, educational, accessibility, audience engagement). These examples represent a trajectory of practice-based experimentation at the NGV into experiential design, with each project exemplifying how the formal design elements of sound, image, and space are used to achieve their intended immersive effect.
Sound
The soundscape, and its rising popularity in exhibition design, is widely appreciated for its immediacy and accessibility. Music and sound design influences how people feel, how they reflect, and how they recall memory and establish associations between other forms of communication (i.e. visual and spatial). In 2007, the NGV appointed a dedicated sound designer to concentrate upon this aspect of media production. In 2008, the NGV presented the work of Australian sculptor Robert Klippel at the Ian Potter Centre: NGV Australia (NGV, 2008; Walbrook and Chabrol, 2008). The exhibition featured a series of intimate small-scale sculptures of plastic and bronze across two distinct rooms of darkness and light (Figure 2). The environment was transformed into a self-generating interactive musical machine. The galleries featured an immersive soundscape distributed across an 8.2 channel surround sound system that responded to the verbal and physical response of visitors designed around a network of microphones, cameras, motion tracking technology, and dynamic audio processing software. Calypso motion tracking technology was used to interface with a custom-built DSP environment in MAX/MSP to record the movement and gestural behavior of visitors as they navigated the space. Incoming data was then interfaced with a suite of customized virtual instruments and rendered, in real-time, as a generative composition of delicate musical phrases and layered harmonics.

Figure 2: Klippel/Klippel: Opus 2008 exhibition images (courtesy: NGV Photography)
While used extensively in numerous installations since, the multi-channel soundscape has proven to be particularly effective in fashion exhibits as a method of communicating historical context, specifically creating a sense of time and place. An historic collection of 100 years of Australian Fashion, Australian Made, was particularly successful in this regard (NGV, 2011). It should be noted that immersive sound is the only 360-degree experience plausible at the NGV presently. Therefor one can mount a compelling argument that especially given its primacy at the forefront of immersive cinematic installation and Virtual Reality (VR) storytelling, sound design demands even greater representation in museum design teams.
Image
Advancements in projection technology and high-definition video has improved the capacity for large-scale projection to meld seamlessly with the architecture of the museum. In 2012, the NGV’s blockbuster Monet’s Garden exhibition dedicated its final gallery to a 180-degree projection experience that transported the audience to the artist’s celebrated gardens at Giverny. Three years later, a similar cinematic production was created for the exhibition Hermitage, The Legacy of Catherine the Great (NGV, 2015). This experience “teleported” the audience to one of Russia’s most spectacular cultural heritage locations, the Winter Palace in St Petersburg (Figure 3). Inspired by Alexander Sokurov’s historical drama Russian Ark (2002), its shot selection, editing, camera angles, and fixed focal lengths combined to simulate a single, unbroken traveling shot, moving gracefully around the museum. Unlike previous design productions of this kind at the NGV, this work does not seek to create a sense of narrative immersion by documenting the life of an artist, nor an artistic practice. There is no attempt to form a narrative of personal, social, or political history. Rather, its efficacy is based on emotional immersion. The communicative intent and purpose is simply to take you there. It offers an experience, not a story in the traditional sense.

Figure 3: Hermitage, The Legacy of Catherine the Great Exhibition Film and installation images (courtesy: NGV Multimedia)
Environment
Exhibitions with dedicated programs designed for younger audiences have resulted in a series of wonderfully playful and colorful imaginary environments (Figure 4). Inspired by the work of collaborating artists, these productions have translated into exhibition designs incorporating digital interactive exhibits (that use photographic devices, motion capture, and tracking technology) and tactile interface designs (custom-built applications that support learning and engagement through gameplay); the most memorable of these being the exhibition Express Yourself by Australian fashion house Romance Was Born (NGV, 2014). Such collaborative productions are excellent examples of co-production between artists and designers. They are also indicative of the creative scope that “world building”—a term that leading proponents of immersive design, such as Alex McDowell (Professor of Practice in Media Arts + Practice at the University of Southern California’s School of Cinematic Arts) use in relation to how today’s new media landscape transcends the disciplinary borders of interactive media, cinema, gaming, theatre, music, and architecture–brings to achieving immersion via designed experiences.

Figure 4: NGV Kids–Fake Food Park, Express Yourself, Tramarama exhibition images (courtesy: NGV Multimedia)
Case study of immersive design (Marco Fusinato, Aetheric Plexus (Broken X), Melbourne Now 2013)
Having clearly stated its commitment to contemporary art through investing significantly in new acquisitions and major commissions over the past five years, there has been a noticeable shift in the NGV’s collecting habits from fixed, collectible objects to more experiential art forms, including new media art installations. As contemporary artists continue to experiment with an ever-widening array of digital processes, museums must grapple with ways in which to present works that apply new technologies in innovative and often unconventional ways to the public. The skill base and diversity of experience found in the NGV design teams have been instrumental in bringing large-scale sculpture and immersive video and sound art installation to realization over recent years. Never was this better demonstrated than during the development of the 2013 contemporary art exhibition, Melbourne Now (NGV, 2013).
Curatorially, Melbourne Now set out to promote greater public engagement with contemporary art, architecture, design, music, sound, performance, and cultural practice. The overwhelming success of this project subsequently inspired a sequel exhibition of international contemporary art, NGV Triennial (NGV, 2017). Internally, within the institution itself, the exhibition project initiated a more studio-oriented ethos to support collaborative engagement of artists and creative professionals through an exciting new contemporary art commissioning program. A closer examination of a work featured in Melbourne Now–Aetheric Plexus (Broken X) by the Melbourne artist Marco Fusinato–signifies an early foray into co-production for the creative producer, and demonstrates the expanded remit of this role into immersive design.
Aetheric Plexus (Broken X) is a dispersed sculpture composed from deconstructed stage equipment (Figure 5). The impressive construction that stands at the center of this sculptural installation entails a suspended, 18-piece line array speaker cluster that seemingly floats in the gallery space amongst twenty meters of concert lighting truss, analogue processing equipment, motion sensors, and a 148-piece lighting system. In order to realize the installation, several design-based considerations needed to be balanced, including materiality, surfacing, and functionality (Walbrook ,2013). At the core of this spatial composition is a “digital” system, albeit one designed to achieve a simple “analogue” function. The artist felt it paramount that each successive installation of this work should adopt a unique configuration and layout. The construction, therefore, needed to be modular in design and adaptable to new environments.

Figure 5: Aetheric Plexus (Broken X) Exhibition images (courtesy: NGV Photography)
Upon arrival, the visitor was immediately struck by the work’s scale and the sprawl of its spatial spectacle. Seemingly lying dormant and abandoned, the viewer could well be lead to think that the work had been suspended or paused in some way to undergo running repair. The artist was adamant that such a narrative inform the designed experience. However, unbeknownst to the viewer, any closer examination of the materials and spatial composition triggers one of three sensors and the system springs (back) to life. The blinding white light, a wall of noise and its ensuing vibration all converge to form a physical and emotional encounter seldom witnessed before at this scale or intensity in the NGV exhibition spaces. Encapsulated in this moment, the unsuspecting spectator transforms into to an unexpectedly complicit performer.
The work is a multi-sensorial experience that draws upon the faculties of sight, sound, and touch: three key attributes of an immersive experience. A profound sense of dislocation from reality resulted, even if just for a fleeting moment. Based on informal observational study, visitors forewarning about the work’s effect (in its active state) reported moderate anxiety, while those that were lucky (or unlucky–depending on how you look at it) to be caught unawares by the full brunt of the system were left stunned and rattled (in a way that can be likened to the shock or extreme fright one experiences with a good horror film or suspenseful thriller).
Gleaned from the experience of producing this work (along with four additional unique digital artworks mounted as part of Melbourne Now), three essential design disciplines fundamental to the success of future co-productions are clearly identified: spatial design (including creative lighting and scenography); system design (enabling digital interaction); and user experience design. The case study of the design process involved in realizing Aetheric Plexus (Broken X) clearly underlines the importance of direct and fluid communication between artist and design team when developing such a complex, logistically challenging, and an experientially nuanced installation. The success of this project owes much to the early establishment of a practice-based studio methodology. Regular studio visits enabled a unique appreciation for the artist’s creative process and allowed an open dialogue between artist and creative producer. Sharing concept documentation and reference materials, ranging from music collections and material samples to models and storyboards throughout the process undoubtedly strengthened the basis of collaboration.
Closing observations
Traditionally, the term “multimedia” has been adopted within the museum sector to denote production associated with digitally created content and its publication or presentation consisting of any combination of text, graphic art, sound, animation, and video that is delivered by computer or audio-visual system (Vaughan, 1993). However, as the scope of multimedia production expands beyond interpretive digital content and publishing into the design of immersive exhibition experiences, so too does the role of the Creative Producer and its function within the museum. As demonstrated by the case of the Melbourne Now exhibition, assigning greater responsibility for directing and facilitating technically complex artworks–such as Aetheric Plexus (Broken X)–changes our understanding of the role and places greater importance on the CP to catalyze the abilities of designers, media producers, and technicians. By providing a point of interdisciplinary expertise in immersive design (in sound, image, and space), the CP is well positioned to maneuver across disciplinary as well as organizationally determined boundaries, and thereby facilitate the type of creative collaboration necessary between museum-based teams (digital, design, exhibition, curatorial) and our artists, in order to initiate greater innovation in digital storytelling with immersive technologies. For example, by departing from the traditional narrative models of linear storytelling, virtual reality (VR) demands a richer production workflow capable of seamlessly integrating numerous potential narratives (True et al., 2017). The sculpting of simulated three-dimensional sound environments (capable of articulating entire narrative storylines independent of the image), for instance, requires a new set of skills and knowledge of object-based, interactive sound design and techniques in multi-channel surround formats such as Ambisonics—a technique to record, modify, and recreate immersive audio in 360 degrees. Once decoded into binaural sound, the format provides VR users with a surround audio experience for headphones (Yue and de Planque, 2017). Producing content for new technologies such as VR raises serious implications operationally, both to resources and infrastructure (human as much as technical).
The observations we have drawn from reflecting upon these case studies go some way to indicating where true innovation may lie in terms of immersive design. Further research is being undertaken through which the role and the capacity of the Creative Producer to act as a facilitator of co-creative processes will be explored through reflective practice. To better understand VR’s distinctive workflow and implication to museum content production, this upcoming research program will be designed to engage a small group of artists with VR, its production tools and processes, as well as potential for storytelling and world building. Through this investigative process, we hope to not only determine how to design immersive exhibition experiences that foster an equally rewarding encounter for artist as well as audience, and enable audience members to gain access to the artist’s creative sanctum, but to address what we perceive as the wider implication this raises for the museum itself in operational terms. To that end, this research aims to demonstrate how a “studio-oriented” model can be established that supports creativity and innovation in ways that depart from the more “service-oriented” mandate currently in operation in most established multimedia and design departments—an immersive design studio/arcade.
References
Adams, E. (2004). “Postmodernism and the Three Types of Immersion.” Gamasutra. Published July 9, 2004. Consulted February 1, 2018. Available http://designersnotebook.com/Columns/063_Postmodernism/063_postmodernism.htm
Haywood, N. & P. Cairns. (2005). “Engagement with an interactive museum exhibit.” In: People and Computers XIX – The Bigger Picture, Proceedings of HCI 2005, Vol. 1. Springer-Verleg, London.
NGV. (2017). NGV Triennial exhibition webpage. Consulted February 1, 2018. Available https://www.ngv.vic.gov.au/exhibition/ngv-triennial/
NGV. (2015). Masterpieces from the Hermitage: The Legacy of Catherine the Great exhibition webpage. Published June 26, 2015. Consulted February 1, 2018. Available: https://www.ngv.vic.gov.au/exhibition/masterpieces-from-the-hermitage/
NGV. (2014). Express Yourself by Romance Was Born exhibition webpage. Published October 15, 2014. Consulted February 1, 2018. Available https://www.ngv.vic.gov.au/exhibition/express-yourself-romance-was-born-for-kids/
NGV. (2013). Melbourne Now exhibition webpage. Published October 21, 2013. Consulted February 1, 2018. Available https://www.ngv.vic.gov.au/melbournenow/about-melbourne-now.html
NGV. (2011). Australian Made exhibition webpage. Consulted February 1, 2018. Available https://www.ngv.vic.gov.au/exhibition/australian-made/
NGV. (2008). Klippel/Klippel: Opus 2008 exhibition webpage. Published November, 2013. Consulted February 1, 2018. Available https://www.ngv.vic.gov.au/exhibition/klippelklippel/
Samis, P. & M. Michaelson. (2017). Creating the Visitor-Centered Museum. Routledge: New York and London.
Staffan, B. & J. Holopainen. (2004). Patterns in Game Design. Charles River Media, Rockland, MA.
True, T., D. Sandler, & P. Odorico. (2017). “GPU-Based Realtime System for Cinematic Virtual Reality Production.” SMPTE Motion Imaging Journal.
Vaughan, T. (1993). Multimedia: Making it work. Osborne McGraw-Hill, Berkeley London.
Walbrook, B. & J. Chabrol. (2008). Exhibition presentation of Klippel/Klippel: Opus 2008 [VIDEO]. November 1, 2008. Updated June 10, 2017. Consulted February 1, 2018. Available http://www.benjaminwalbrook.com.au/portfolio/klippel/
Walbrook, B. (2015). Exhibition film Masterpieces from the Hermitage [VIDEO]. Published June 10, 2015. Consulted February 1, 2018. Available https://www.ngv.vic.gov.au/exhibition/masterpieces-from-the-hermitage/
Walbrook, B. (2013). The making of Aetheric Plexus – (Broken X) [Video]. June 10, 2017. Consulted February 1, 2018.Available http://www.benjaminwalbrook.com.au/portfolio/aetheric-plexus/
Yue, C. & T. de Planque. (2017). 3-D Ambisonics Experience for Virtual Reality. Stanford University.
Cite as:
Dziekan, Vince and Walbrook, Benjamin. "Skill and sensibility: The Creative Producer." MW18: MW 2018. Published February 5, 2018. Consulted .
https://mw18.mwconf.org/paper/skill-and-sensibility-the-creative-producer/
